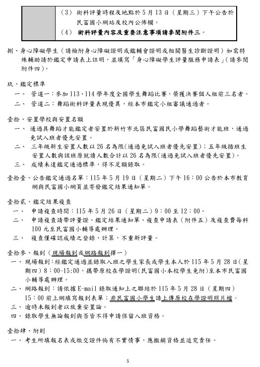
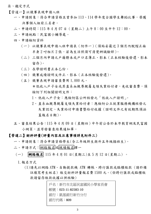
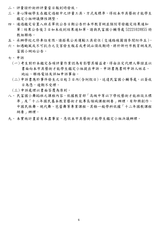
移至網頁之主要內容區位置
::: 新竹市香山區朝山國民小學

公告訊息

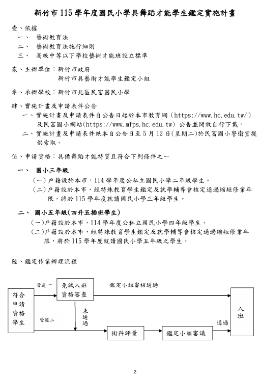
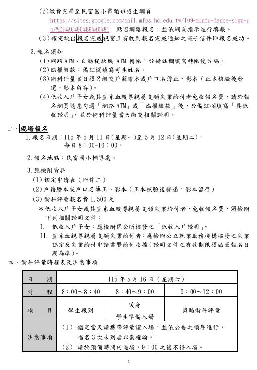
本市115學年度國民小學具藝術才能(舞蹈)學生鑑定實施計畫

{{ $t('FEZ002') }} 行政人員|



{{ $t('FEZ003') }} Invalid date

{{ $t('FEZ014') }} Invalid date|

{{ $t('FEZ004') }} 2026-03-20|

{{ $t('FEZ005') }} 6|